只需一步,快速开始
韩国产,收录机 品相如图,无附件通电开机,收音机可以听,波段开关接
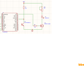
以前自己制作过fluke189和keysight u1272A的红外连接线,有点DIY的经验。后来又购入日置dt4281,继续尝试自己制作红外通讯线,期间花了非常长的时间进行研究,主要是走了一
在调试高速电路时,我们常常会遇到信号波形畸变、过冲、振铃或者系统输出功率不足、灵敏度下降的问题,这些问题的背后,一个最常见且关键的原因就是——阻抗失配。当发送
shzyzlj
18017377666
品致电流探头
lzqing
超音速蜗牛
jincai2004
海河
chenadam1988
bd1qmp
智能小猫
bk1479a
lsg167
出一枚FPGA赛灵思可编程芯片,主控板上面拆下来的,型号是X
【10双¥19包邮】土耳其订单,棉袜 ,品牌高含棉
以敏锐的感观独特的视角 用光影色捕捉生活中的点点滴滴
拆一个1.7GHz差分探头
108-1动圈修复
日置dt42xx红外联机方
新年第一修 TH2816宽
在广东回收二手仪器仪
AI编程,做了一个简单
出一个高大上赛灵
清仓【10双¥19元
拆一个1.7GHz差分
以前自己制作过fluke189和keysight u1272A的红外连接线,有点DIY的经验。后
过客匆匆甲
hebzzw
1:货物名称及数量:前后级 2:价格:1299 3:成色:看图 4:物品缺陷
有牌有证
allenxie
y_feng800
子期听琴
AI编程,做了一
501电唱机说明书
友情链接本站要求: 排名50万内,百度收录1000以上 联系QQ:88888888 邮箱:admin@admin.com