38度发烧友--38Hot Volt-Nuts

 找回密码
 立即注册

QQ登录

只需一步,快速开始

查看: 2265|回复: 9

【蜗】数字微调的10V基准源

[复制链接]
发表于 2026-3-14 13:38:53 | 显示全部楼层 |阅读模式
本帖最后由 超音速蜗牛 于 2026-3-14 13:59 编辑

摘要:本贴展示了一种使用DAC芯片进行电压基准微调的方案原型。该原型不引入任何额外的逻辑器件或可编程器件,经初步的测试具备良好的可调节性。
DIY基准源,尤其是电压基准源,的网络社区在国内由Zlymex启发,已经有十余年历史。社区涌现了一批大神级作品,其中相当一部分一部分达到了商业水平。所谓基准,就是“物理标准源+比例器”。这一点在电压基准的DIY经验中尤其显著。电压源的物理标准一般是深埋齐纳基准,例如LM399、LTZ1000,以及近年新发布的ADR1399或ADR1000等。比例器则依赖高精密的电阻网络。也有使用PWM比例器的,但PWM由于天然的噪声和稳定性问题,在商业和DIY领域都不是主流方案。

在电压基准制作过程中,最麻烦的环节是电阻网络比例系数的微调。由于齐纳二极管的分散性,即使定做的电阻网络也不可能直接满足电压转换的需求。实际上,市场上最常见的电阻网络是DAC芯片(R-2R类型或R-string类型),而且DAC芯片天然具备可调性。当然,DAC芯片的长期稳定性、温度系数都远差于无源电阻网络,除非使用AD5791等高价格型号,否则用于电压基准是不符合标准的。

然而,将常规的DAC芯片用作电压基准比例系数的“微调”是完全可行的。例如微调范围不超过100mV,那么相较于10V的基准输出,DAC的不稳定性和温度系数就衰减到原有的1/100。根据目前最廉价的AD569芯片的指标,年不稳定性和温度系数都下降到1ppm以内。因此用DAC作为基准源的微调是完全可行的。

基于以上考虑蜗制作了一个原型电路板。测试中发现一些问题,最主要的是噪声偏大,当然是开关电源模块引起的。当然,核心的思路经验证没有问题:DAC的输出能够稳定微调10V输出,没有引发电路自激。选型时专门选择了并口输入的AD569,最主要的好处是直接用8421编码器进行微调,不需要MCU编程烧写。



微信图片_20260314134648_51_2.jpg
电路外形,原型验证图个方面直接用了开关电源模块供电
微信图片_20260314134703_53_2.jpg
微调到10V附近;
微信图片_20260314134655_52_2.jpg
微调的主角。

放图纸的电脑忘在打工的地方了,周一再上传图纸。
回复

使用道具 举报

发表于 2026-3-15 12:34:54 | 显示全部楼层
楼主加油
回复 支持 反对

使用道具 举报

发表于 2026-3-15 20:25:38 | 显示全部楼层
记号,期待后续。跟WASHU的比较一下。
回复 支持 反对

使用道具 举报

发表于 2026-3-15 22:25:59 38hot手机频道 | 显示全部楼层
ad712运放是不是差了点?
回复 支持 反对

使用道具 举报

 楼主| 发表于 2026-3-15 23:03:23 | 显示全部楼层
bd1qmp 发表于 2026-3-15 22:25
ad712运放是不是差了点?

这只是个初步的验证,需要调整的地方很多。AD712是很不错的放大器但是用在这里肯定是不合适的。比较理想的选择是OPA210之类bipolar放大器。
回复 支持 反对

使用道具 举报

 楼主| 发表于 2026-3-16 08:49:57 | 显示全部楼层
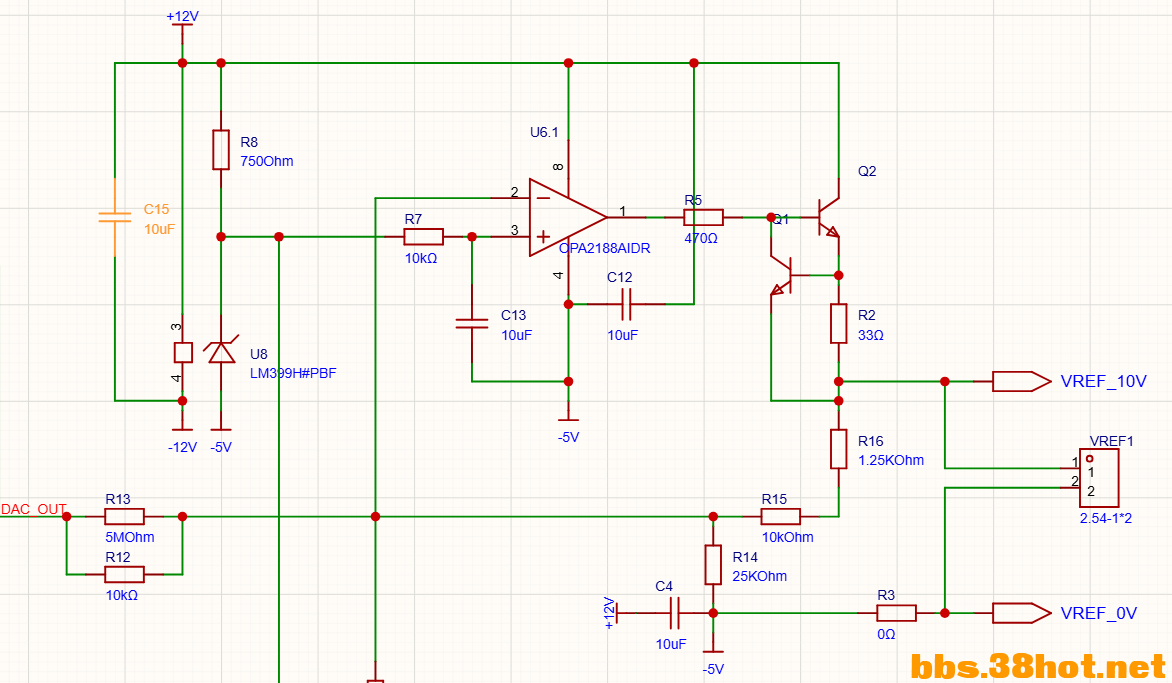
屏幕截图 2026-03-16 084701.png
R14、R15、R16是主要的分压网络,DAC的输出经R12//R13转化位微调电流,微调的量程由R12//R13 和 R14+R15 的比值决定。
SCH_Schematic2_2026-03-16.pdf (209.96 KB, 下载次数: 73)
回复 支持 反对

使用道具 举报

发表于 2026-3-16 23:38:22 | 显示全部楼层
楼主是个人才,学习了
回复 支持 反对

使用道具 举报

发表于 2026-3-17 09:23:11 | 显示全部楼层
washu最后一步的细调部分,就是R2R网络的DAC
回复 支持 反对

使用道具 举报

 楼主| 发表于 2026-3-17 12:19:03 | 显示全部楼层
Z_Labs_DIY 发表于 2026-3-17 09:23
washu最后一步的细调部分,就是R2R网络的DAC

这个确实没见过。异曲同工了。
回复 支持 反对

使用道具 举报

发表于 2026-3-26 16:14:36 | 显示全部楼层
用单片机控制dac,做好校准,就做成了可调输出 国外的PDVS2mini 就是用的20位DAC。
https://www.wrytech.eu/products/pdvs2
回复 支持 1 反对 0

使用道具 举报

您需要登录后才可以回帖 登录 | 立即注册

本版积分规则

快速回复 返回顶部 返回列表