38度发烧友--38Hot Volt-Nuts

 找回密码
 立即注册

QQ登录

只需一步,快速开始

查看: 6146|回复: 5

日置dt42xx红外联机方案分享

[复制链接]
发表于 2026-2-27 13:25:05 | 显示全部楼层 |阅读模式
本帖最后由 18017377666 于 2026-2-27 13:29 编辑

以前自己制作过fluke189和keysight u1272A的红外连接线,有点DIY的经验。后来又购入日置dt4281,继续尝试自己制作红外通讯线,期间花了非常长的时间进行研究,主要是走了一些弯路,拿起来又放下。毕竟联机需求比较小众,而且日置的机器无法自己升级固件,也无法自行校准,只能在电脑上显示和记录数据,比较鸡肋。最后还是强迫症发作才有了点动力不断尝试最终成功。以下是主要分享要点:
1.使用官方的DMM Communicator for DT4200s (DT4900-01)联机:https://www.hioki.com/global/support/download/software/versionup/detail/id_n9752
2.下载官方驱动程序:https://www.hioki.com/us-en/support/download/software/versionup/detail/id_579
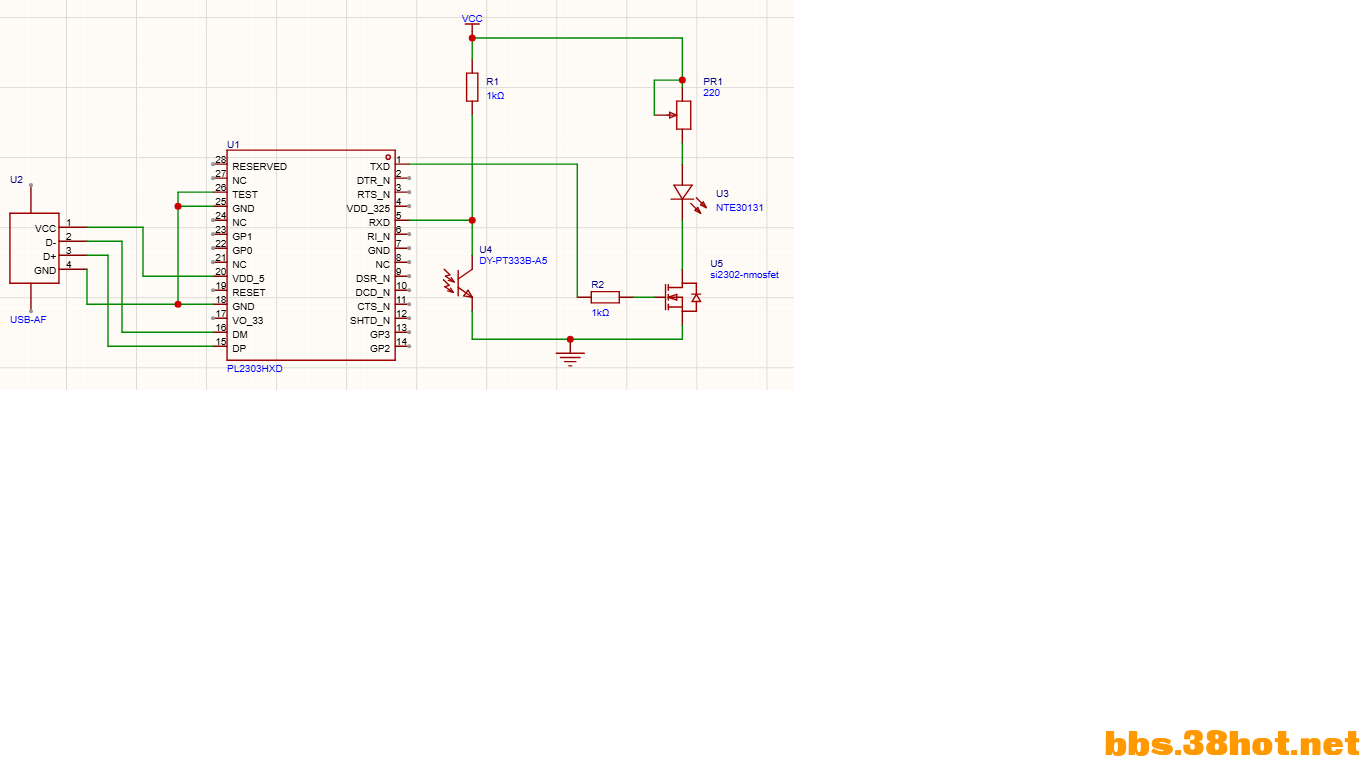
3.使用我提供的原理图自行DIY PCB电路板,或者直接购买PL2303hx usb 数据线,自己DIY原理图的右半部分即可。
4.耐心调试,不断调整红外发射管和红外接收管的位置,直到成功和官方软件联机成功

注意事项:
1.从万用表的背面看,左边的为红外接收窗口,对应DIY模块的是红外发射管(透明管);右边的为红外发射窗口,对应DIY模块的是红外接收管(深色管)
2.DIY模块的红外发射管和红外接收管的窗口必须严格对准万用表的红外窗口,并且要严格垂直与万用表背面,容错率很小,这一点非常关键,否则就是不断地怀疑人生了

原理图

原理图

DIY模块电路板正面

DIY模块电路板正面

DIY模块电路板反面

DIY模块电路板反面

模块实际联机

模块实际联机

模块实际安装位置

模块实际安装位置






回复

使用道具 举报

发表于 2026-3-4 09:35:06 | 显示全部楼层
回复

使用道具 举报

发表于 2026-3-4 21:06:07 | 显示全部楼层
很好的方法,自己也是自制的187红外联机 20240331115713_872_137.jpg
用原厂软件,还是能实现很多功能,可以做长时间记录检测之类的,还有第三方软件支持,屏幕也更大,软件无限可能
回复 支持 反对

使用道具 举报

 楼主| 发表于 2026-3-9 16:52:27 | 显示全部楼层
lizuolong618 发表于 2026-3-4 21:06
很好的方法,自己也是自制的187红外联机
用原厂软件,还是能实现很多功能,可以做长时间记录检测之类的, ...

你这个做的挺专业的,自己设计电路打版。我以前做的189的红外联机和我现在这个风格一致,双面洞洞板,好用不贵
回复 支持 1 反对 0

使用道具 举报

发表于 2026-3-26 14:14:15 | 显示全部楼层
1234555
回复 支持 反对

使用道具 举报

发表于 2026-3-27 13:56:50 | 显示全部楼层
123123123123123
回复 支持 反对

使用道具 举报

您需要登录后才可以回帖 登录 | 立即注册

本版积分规则

快速回复 返回顶部 返回列表